立足西部 走向世界
首页 要闻中心 印象天府 西部视野 特色园区 文化旅游 三农瞭望 家居交通 社会民生 招商经贸 科教医卫 质量安全 特色经济 经纬广角 博览大观
招商经贸 当前位置:首页 >>  招商经贸  
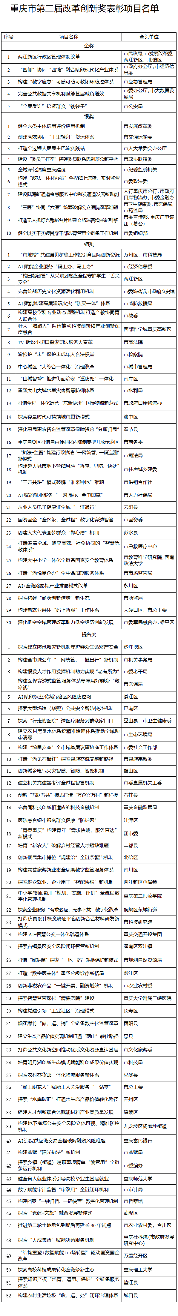
重庆市第二届改革创新奖表彰项目名单出炉
  2026-03-31  

重庆市第二届改革创新奖表彰项目名单出炉

来源:新重庆-重庆日报 发布时间:2026-03-31 06:59 3月30日,
 
重庆市进一步全面深化改革推进大会召开。同日,重庆市第二届改革创新奖表彰项目名单发布。

本届改革创新奖共评选出金奖5项、银奖10项、铜奖30项、提名奖52项。获奖项目涵盖经济发展、超大城市现代化治理、民生保障等关键领域,集中展现了现代化新重庆建设进程中全面深化改革的创新成效。

聚焦高质量发展,重庆涌现出像AI赋能企业服务“码上办、马上办”“四侧”协同“四链”融合赋能现代化产业体系、壮大“陪跑人”队伍推动科技创新和产业创新深度融合等优秀项目。

在超大城市现代化治理方面,中心城区“大综合一体化”治理改革项目,打破以往城市管理条块分割、多头执法的壁垒,持续破解“看得见、管不着”、治理能力难提升等难题;构建超大城市地下管线风险“智感、早防、快处机制”项目,让城市地下安全看得见、管得着;完善公共数据共享机制赋能基层减负增效项目,让数据多跑路,推动基层治理更精准、高效。

“全民反诈”捂紧群众“钱袋子”“校园餐智管”从采购到餐盘全程守护学生“舌尖安全”、AI赋能就业服务“一网通办、免申即享”、从业人员电子健康证全域“一证通行”、构建新就业群体“码上智服”工作体系……民生保障领域的一系列暖心改革创新项目,让群众可感可及。

 
热门信息  
· 四川省贯彻实施《成渝经济区区域规划》
· 1至8月青海省冬虫夏草出口值居全国首位
· “愿为重庆高质量发展提供助力” 专访重庆市市长
· 中国苹果产业高峰论坛举行专家学者为苹果高质量
· 陕西省中药工业年产值约466亿元
· 重庆加快构建区域协调发展新格局
· 广汉市办好中国农民丰收节 讲好农民丰收好故事
· 2021中国企业500强揭榜 川企占14席
· 成都制造业与东部地区合作将更紧密
· 贵州全力推动县域特色产业招商
· 西博会眉山市招商引资图片剪辑
· 生态环境信息化 擦亮延安“圣地蓝”
· 广安:同城融圈 赢得机遇
· 贵州明确7项重点任务!《贵阳—贵安—安顺都市圈
· 西博会安岳县招商引资图片剪辑
推荐信息  
· 四川省贯彻实施《成渝经济区区域规划》
· 成德绵区域合作总体规图
· 西博会眉山市招商引资图片剪辑
· 西博会安岳县招商引资图片剪辑
首页 - 访客留言 - 关于我们 - 联系我们
版权所有:中国西部印象-www.zgxbyx.cn 中国西部印象.cc www.zgxbyx.tv www.zgxbyx.cc  备案号:蜀ICP备2022012445号